When you build your project sometimes you faced some issue with motor driving control specially if you want to control high power motor i want to write about a nice motor driver module its bts7960 half bridge motor controller. On your rc transmitter you will need 2 channels speed steering.
Source Code Easy Setup Motor Driver Btn7960 Bts7960 With Arduino
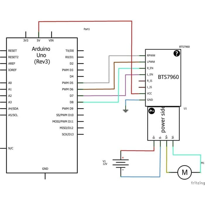
Connect your right bts7960 motor driver to these arduino pins.
Bts7960 arduino wiring. On the wiring side i connected the vcc ren and len pins to the 5v from the arduino. Wiring explained code explained demonstration of motor control and maximum load is tested. This motor driver contains 2 bts7960b h bridges with which 2 dc motors or solenoids can be controlled.
My arduino bts7960 connect with ibt 2 and hall sensor problem i having with out moving hall sensor motor start working slowly please hellp me no im not. The bts7960b has a built in thermal and over current protection and can also control up to 43a. Right bts7960 arduino pin gnd gnd vcc 5v ren a3 len a2 rpwm 3 lpwm 11 wiring arduino and model rc receiver.
Motor driver bts7960 43a. Take arduino course. Double bts7960 43a h bridge high power stepper motor driver module arduino for arduinorobotics this driver uses infineon chips bts7960 composed of high power drive full h bridge driver module with thermal over current protection.
Dr rainer hessmer i want to make a sun tracker dual axis i have arduino mega 2560 r3. Using bts7960 pwm h bridge motor controller module with arduino library. The motor driver can be controlled with a pwm signal up to 25khz.
The provided class will make it very easy to connect and control a dc motor using arduino. Control bst7960 dc motor driver module with arduino this video explains how to use bst7960 dc motor driver module with arduino. High current btn7960b bts7960 43a h bridge motor driver module cash on delivery pakistan.
For use with arduino raspberry pi dc gear motors and high torque motors.
How To Program Bts 7960 Shield Motor Driver With Arduino Sekolah
Menggunakan Driver Motor Ibt 2 Bts7960 Dengan Arduino
Solved Bts7960 Based H Bridge Ibt 2 Behaviing Strangely
How To Program Bts 7960 Shield Motor Driver With Arduino Sekolah
Diy Arduino Forcefeedback Steering Wheel Part3 H Bridge
Motor Driver Bts7960 43a 4 Steps Instructables
Jual Unik High Current Motor Driver H Bridge Module Bts7960 43a
Motor Driver Bts7960 43a 4 Steps Instructables
Using Bts7960 Wiring Google Groups
Using Bts7960 Pwm H Bridge Motor Controller Module With Arduino
Motor Doesn T Turn When Connected To H Bridge
High Current Motor Driver H Bridge Module Ibt 2 Menggunakan
Ibt 2 H Bridge With Arduino Dr Rainer Hessmer
High Current Motor Driver H Bridge Module Ibt 2 Menggunakan
Menggunakan Driver Motor Ibt 2 Bts7960 Dengan Arduino
Motor Doesn T Turn When Connected To H Bridge
Fritzing Project Ibt2 And Arduino Control Dc Motor Linear Actuator
Solved Bts7960 Based H Bridge Ibt 2 Behaviing Strangely
Bts7960 43 A Motor Driver Open Impulseopen Impulse
Tutorial 2dof In Future Yaw Based On Arduino Motoshield
Tutorial Smc3 Arduino 3dof Motor Driver And Windows Utilities
4wd All Terrain Arduino Robot For Everyone 6 Steps Instructables
Bts7960 43 A Motor Driver Open Impulseopen Impulse
Large Current Motor Driver Module Bts7960 43a Bts7960 Modules
Solved Problem Dc Motor Driver 24v 43a Arduino Uno
Https Www Handsontec Com Dataspecs Module Bts7960 20motor 20driver Pdf
Driver Bts7960 With Arduino Uno
Https Www Handsontec Com Dataspecs Module Bts7960 20motor 20driver Pdf
Help Connecting My Bts7960 Arduino Board To A Servo Motor
Tutorial Monster Moto Shield Acts As A Single Motor Driver
Bts7960 Bts7960b Hbridge 43a High Current Motor Driver 43 Amp
2pcs Bts7960 43a High Power Motor Driver Module Smart Car Driver
Ardumower Gasoline Www Wiki Ardumower De
Wiring 2 Limit Switches To 12v Motor
Jual Bts7960 Bts7960b Hbridge 43a High Current Motor Driver 43 Amp
Bts7960b High Current Pn Half Bridge Jungletronics Medium
Ingatan Surya Arduino Membuat Servo Dan Pid Controller
Dc Motor Driver 2x15a Lite Sku Dri0018 Dfrobot
Bts7960b High Current Pn Half Bridge Jungletronics Medium
Large Current Motor Driver Module Bts7960 43a Bts7960 Modules
Amazon Com Hiletgo Bts7960 43a High Power Motor Driver Module
Belajar Arduino Dan Tutorial Arduino Arduino Driver Motor Bts7960
Https Www Handsontec Com Dataspecs Module Bts7960 20motor 20driver Pdf
Jual Sale Bts7960 Bts7960b Hbridge 43a High Current Motor Driver
Double Bts7960 43a H Bridge High Power Stepper Motor Driver
43a High Current Dc Motor Drive Firgelli Automations
High Current Motor Driver Module Bts7960 43amp Rob 2816
Bts7960 43 A Motor Driver Open Impulseopen Impulse
Diy Arduino Leonardo Steering Wheel Part 2 With Force Feedback
Ibt 2 H Bridge With Arduino Dr Rainer Hessmer
Motor Driver Module Bts7960 Dual H Bridge High Power 43a Pwm For
Double Bts7960 B Bts7960b Dc 43a Stepper Motor Driver Module H
Jual Bts7960 Dgn Arduino Yg Sdh Diprogram Kota Bandung Romeo
High Speed Arduino Rc Car Arduino Project Hub
Motor Driver Bts7960 43a 4 Steps Instructables
How Connect H Bridge Big Questions Community Synthiam
Two H Bridges For One Motor Page 3
Https Repository Uksw Edu Bitstream 123456789 14083 3 T1 612011003 Bab 20iii Pdf
Wiper Servo Bts7960 Pdf Electronic Engineering Electrical
Au Motor Driver Auto Bts7960 43a H Bridge Pwm Smart Car Driver
Bts7960b High Current Pn Half Bridge Jungletronics Medium
Tutorial Steering Wheel With Arduino Leonardo Kaskus
High Power Up To 43a Motor Driver Module Bts7960 Qq Online
Driver Motor Dc Depoinovasi Supplier Robotik Sistem Otomasi
Arduino Using A Minibt Speed And Direction Motor Controller Youtube
Bts7960 43a High Current Motor Driver Module Gi Electronic
Terlaris High Current Motor Driver H Bridge Module Bts7960 43a
Bts7960 43a Motor Driver Eee Shop Bd Buy In Bd
How To Control Bts7960 43a Motor Driver Directions Electrical
Motor Driver Hbridge 43amps Bts7960 Pic 8051 Avr Usb Programmer
2pcs Bts7960 43a High Power Motor Driver Module Smart Car Dr In
Atmega16 32 Cara Mengakses Driver Motor Bts7960 Cvavr Belajar
Bts7960b H Bridge Dc 43a Arduino Shop Eu
Motor Driver Bts7960 43a 4 Steps Instructables
Arduino Uno Microcontroller Homofaciens
Harga Spesifikasi Bts7960 High Current Motor Driver H Bridge
High Current Motor Driver H Bridge Module Ibt 2 Menggunakan
Double Bts7960 Dc 43a Stepper Motor Driver H Bridge Pwm For
Ibt 2 43a Bts7960 High Power Intelligent H Bridge Vehicle Motor
Https Iopscience Iop Org Article 10 1088 1757 899x 434 1 012205 Pdf
High Power Up To 43a Motor Driver Module Bts7960 Qq Online
Cjmcu 7960 Bts7960 43a H Bridge High Power Motor Driver Module
H Bridge Circuit Diagram Dc Motor Var Wiring Diagrams
Best Price Free Shipping Ibt 2 Smart Car Motor Drive Module
Large Current Motor Driver Module Bts7960 43a Diyelectronics
Cara Mengakses Motor Driver Vnh2sp30 Motor Pg28 Belajar Arduino
Arduino Uno Microcontroller Homofaciens
Bts7960 High Current Motor Driver H Bridge Module For Arduino Bts
How To Get Motor Running With This H Bridge Raspberry Pi Forums
Ibt 2 Dc Pwm Bi Directionnal Drive Test Youtube
Motor Driver High Power 43a Pic 8051 Avr Usb Programmer
Bts7960 43a Dc Motor Hbridge Pakistan Embededstudio

Tidak ada komentar:
Posting Komentar